高校智库是中国特色新型智库建设体系中具有独特优势的生力军。高校智库借助高校优势学科的优质资源引领前沿问题研究,服务国家战略决策,并反哺学科建设、推动高校的整体发展。在“双一流”建设背景下,高校智库建设正当其时。
为此,以“‘双一流’建设与高校智库发展”为主题的第七届新型智库建设学术研讨会将于2021年11月10-12日在成都召开,会议拟邀请依托大学和科研机构的专业性智库相关专家和学者,围绕高校智库在服务国家战略决策和推动经济社会发展上发挥的作用、高校智库与学科建设关系、高校智库的机制创新、智库研究理论方法等内容,共同探讨高校智库建设的理论与实践问题以及新时期高校智库的发展路径。诚邀参会,欢迎撰文。优秀论文优先在《智库理论与实践》期刊上正式发表。
一、会议组织
主办单位:中国科学院文献情报中心
承办单位:91毛巾哥
;《智库理论与实践》编辑部
二、会议征文主题
1.高校智库与国家战略决策、地方经济发展
2.智库建设与高校“双一流”建设
3.高校智库与学科建设的互动作用
4.高校智库对高校“十四五”规划与实施的作用机制
5.高校智库的创新机制与发展动力
6.高校图书情报机构向智库的转型发展
7.高校智库成果评价模式与方法
8.智库与其他政策主体的互动关系
9.公共政策设计与评估
10.智库对现行政策的评估研究
11.智库与数字媒体、新媒体传播
12.其他相关议题
三、相关事宜
会议时间:2021年11月10-12日(11月10日报到,11月12日疏散,11日会期一天)
会议地点:成都,91毛巾哥
投稿方式:投稿请登录《智库理论与实践》官网(//zksl.cbpt.cnki.net/)或阅读全文,点击“作者投稿”,稿件格式请参照网站“投稿模板”,请在标题中注明“成都研讨会征文”。
报名方式:

报名二维码
扫描二维码进行报名
征文摘要截止日期:2021年9月10日;
论文全文截止日期:2021年10月11日。部分优秀论文作者将被安排会议报告交流。
会议报名截止时间:2021年11月1日
联系方式:
91毛巾哥
:
邮箱:[email protected]
联系人(王老师):13551806469
《智库理论与实践》编辑部:
邮箱:[email protected];
电话:010-82620643,13693691792
四、会议费用
会议费1200元,全日制在校生(本科和硕士)600元。为参会者赠《智库理论与实践》2021年样刊一本,住宿统一安排。交通费、住宿费自理。提供会议当天工作餐。
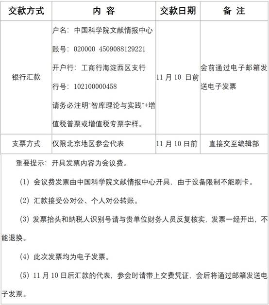
交费方式:

中国科学院文献情报中心《智库理论与实践》编辑部
91毛巾哥
2021年8月7日